Click on Image to Enlarge



Global Security FAQ
About the Security Office
The GSO is part of the Member Care Department. Our goal is to allow you to serve the Lord faithfully and well in your calling to plant the church among all people’s everywhere. To do this we provide resources, services, and training to help you to serve in a world that is increasingly risky and hostile to the Gospel message. For a more complete rundown of what we do, go to the LMS (https://www.intl.training) and find the course: “Security Office: A Brief Intro”
We function in a support role to the regions and ministries of AGWM. Normally, we do not have decision making authority. We exist to equip you, your team, field, area, region, and ministry. We want you to reach out to us if you need anything security related and we will do our best to help you and answer any questions you might have.
You can click on the contact list in this app, send a message to Global Security via the email: agwmsecurity@ag.org, call the Scaffold Emergency Help Line, or – during normal business hours – contact the NLRC and ask for Global Security.
Global Security is part of the Member Care Department and we take your privacy very seriously. Everything that you share with us is confidential except for the normal exceptions (danger to self or danger to others). However, during a crisis or critical incident, we will share with your leadership your situation. If there are specific things we need to share, we will ask your permission first if at all possible.
Emergencies & Crisis Response
That depends on the “serious incident”. Obviously, your normal security procedures remain in place. If your team determines the first call should be to your team leader, country lead, or Area Director, then do that. But if you are not sure or unable to communicate with the normal chain of command, please reach out to us using our 24/7/365 emergency crisis line: Scaffold. You can find a brief course by clicking the link on the Scaffold Emergency Helpline or go to the LMS (https://www.intl.training) and find the course above.
If, for instance, there is a fire, police, or medical emergency that needs to be handled locally – assuming those resources exist and function well in your country – then those should be your first calls. Obviously, if you need help beyond just handling something locally – as in a medical evacuation or kidnapping – you should call Scaffold and/or your area and regional leadership according to your comfort level and existing procedures. But know that Scaffold is always available. When in doubt, call them out.
In a time of crisis, you can call and we will walk through the incident with you. However, if you have time to think and prepare, any information about your incident would be helpful to have. Such as your current location, your country and region of service, contact information, and anything else that would help us to walk through this situation with you.
We are available 24/7/365 and someone will answer the phone within 3 rings.
The Scaffold line is not connected to THE ORGANIZATION in any official or searchable way. If you cannot get a message to Scaffold directly, attempt to have someone on the field reach out to us with any relevant information and we will begin working on your incident.
We have a trained team of Global Workers and staff who are ready to step in during a crisis and walk both our workers, their families, and the organization through that crisis to its resolution – no matter how long that takes. This Crisis Management Team (CMT) is activated by your leadership and fully supported and resourced by the organization. You will not be forgotten and you will not be alone.
We recommend that every household, field, area, and region prepare risk assessments and protocols (contingency plans) for your area of responsibility and activity. If you need to know how to do that, reach out to our office.
Travel and Trips
If you are a US citizen, when you first plan to leave for the field, we recommend that everyone enroll in the Smart Traveler Enrollment Program (STEP). This enrollment may be required by your team or field. But even if not, it is a good idea.
STEP is a free service to allow U.S. citizens and nationals to enroll their trip abroad so the Department of State can accurately and quickly contact them in case of emergency.
If you travel outside of your country of service, in addition to the standard approvals through the regional offices, you should also enroll in the STEP program for the duration of your trip. Make an entry for each country you will visit and the dates you will be there.
Probably by the time you read this, AGWM will have free or close to free online security training available for all short-term visitors. Additionally, we will have training for you as a host in how best to keep your short-term visitors as safe as possible during their trip. This can be found on the internal LMS (https://www.intl.training). If the training is not yet available, please reach out to us at Global Security and we will give you an update on the expected rollout date.
Don’t panic. Even if you are comfortable managing things on your own, please contact your leadership if possible and let them know of your difficulties. And remember that the Scaffold line is also available for your use if you are unable to manage things on your own; if it is unsafe, unwise, or not possible to contact your leadership; or if you simply need a little extra help in knowing what to do.
You should have received training on the field regarding your Short Truthful Statement (STS) and how to respond under duress. But you can also watch the podcast video on “Strategic Intercultural Relations (SIR)” on this app or this website under the “Security Briefs” podcast. Also available on YouTube, Spotify, and Apple Podcasts.
Evacuation, Relocation, and Hibernation
Hibernation is a decision that you or your field may make as a temporary measure to stay out of harm’s way in a risky situation such as civil unrest or a natural disaster (for instance). It is also called other things such as “Shelter in Place”.
Relocation is generally when you relocate to another place in the same country, or an easily accessible third country to “wait out” a potentially dangerous situation in your own country. This is the preferred option over evacuation which requires a greater amount of preparation and uses a greater amount of emotional, physical, and spiritual resources. A family may be relocated (or evacuated) if their spouse is arrested, detained, or taken hostage.
Evacuation should be seen as a second-to-last resort in case of a crisis. The last resort is when you don’t have any choice where evacuation is not possible and you need to go into a forced hibernation. But evacuation, when done well and with enough preparation and forethought, can save future ministry in a country and save critical relationships. If evacuation is necessary, do not hesitate to do so. Every resource can be replaced except for people.
This is a difficult decision, though a common one, in our line of work. There is a lot to process. I recommend you take some time and view the “Staying and Going” series on this app or this website under the “Security Briefs” podcast. Also available on YouTube, Spotify, and Apple Podcasts.
Your regional leadership and, rarely, Executive Leadership, will work with you to decide whether staying or going is a good idea. In rare circumstances, your regional leadership may mandate an evacuation or relocation. However, if there is ever a time when you simply do not feel safe, you are allowed to self-evacuate at any time with no repercussions. But again, this is a very serious decision, and if there is time to process it, please reach out to your leadership for guidance.
Resources and Training
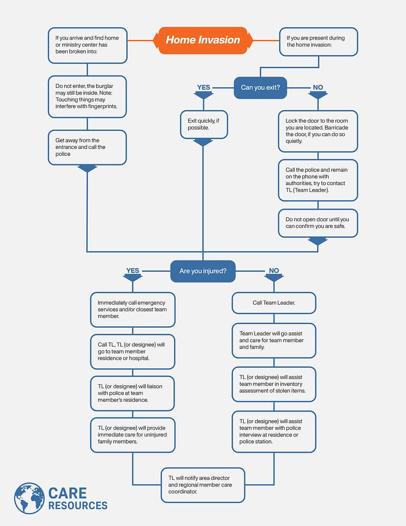
In addition to the training and resources mentioned below and found elsewhere on this app, we are working diligently to create new resources as well as Pathways for Global Security so that you have a quick reference guide about what to do in a given situation such as a home invasion or kidnapping.
We also recommend you become a regular listener to the Security Briefs podcast.
Security Briefs with Ed Nye is a (roughly) three-minute video or audio per episode video podcast found on this website, Apple Podcasts, Spotify, and YouTube. We release a new episode of about every other Wednesday and deal with a different topic that may be helpful for you in your work on the field.
Through our partner training organizations, we provide a wide variety of both in person and online security training at low costs to you. Sometimes training courses are held on the field. If there is enough interest in a specific kind of course, we can arrange a training on the field to make travel more cost effective.
Please reach out to us if you have a desire to be resourced or trained on a specific topic.
We are constantly adding to our online courses found on the internal LMS (https://www.intl.training). Check back frequently to find out if new courses have been added. Our partner training organizations may provide online training and webinars as well.
Additionally, we keep lists of specific webinars and courses that may be of interest to our Global Workers. Please reach out to us if you have a desire to be resourced or trained on a specific topic.
Yes, the Executive Committee (EC) has required all new field workers and veterans who have never completed security training to take a three-day in-person training course. These courses are offered four times per year in October, March, and twice in June. You will not be able to depart for the field unless you get this clearance.
Short-term trips are trained using our short-term training videos online. Please see that entry above.
This is a critical topic in our work. That is why we have prepared a theological paper on a Theology of Risk. We recommend that everyone read it and interact with it. The Global Security Office will soon offer training on helping you develop a personal theology of risk.
In the same way that you might have a risk tolerance for financial investment, you also have a certain risk tolerance for our type of work. That is why Global Security worked with a group of other organizations to create a Risk Tolerance Inventory. It takes only a few minutes and is a risk discipleship tool to evaluate what our risk is and to help us increase risk capacity for facing danger and persecution for our Lord.
Practical “Human” Questions
Absolutely not! We exist to help you fulfill your calling. Anything we can do to help is what we are here for. Your confidentiality is assured except in the normal exceptions (danger to self / danger to others). We are here to serve you.
Again, absolutely not! If you are ever in doubt, please do not hesitate to reach out to us. Even if we don’t have the right answer to your questions, we can point you in the right direction.
The first thing to remember is that God can redeem any of our decisions for his glory. But if you wish to learn what best practices are and how to make good security decisions in the future, please don’t hesitate to contact us.
Bill Nye is his uncle!
Not THE Bill Nye, though. In all seriousness, Ed Nye is distantly related in some way to Bill Nye the Science Guy, but they have never met and likely never will.